2024征兵入伍|近视也能参军?眼科医生告诉你参军近视手术的全攻略!
参军尽义务·热血铸军魂
2024年上半年
征兵报名已正式启动
趁青春,去当兵!
今天卓美为向往
军营生活的青年们
准备了眼科问题专场解答
都是干货,赶快收藏转发
2024年征兵信息
男兵应征报名时间
上半年:2023年12月1日至2024年2月18日18时
下半年:2023年12月1日至2024年8月10日18时
女兵应征报名时间
上半年:2024年1月1日至2024年2月18日18时
下半年:2024年7月1日至2024年8月10日18时
全国征兵报名官方网站
全国征兵网:https://www.gfbzb.gov.cn
视力要求
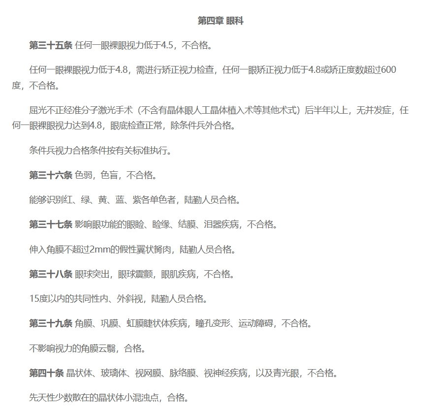
《应征公民体检标准》第四章眼科明确表示:
任何一眼裸眼视力低于4.8,需进行矫正视力检查,任何一眼矫正视力低于4.8或矫正度数超过600度,不合格。
任何一眼裸眼视力低于4.5,不合格。
屈光不正经准分子激光手术(不含有晶体眼人工晶体植入术等其他术式)后半年以上,无并发症,任何一眼裸眼视力达到4.8,眼底检查正常,除条件兵外合格。

条件规定中明确表示,部分近视人员,经过近视手术后达到标准的,认定合格!所以说,并不是所有近视的朋友都不能参军,激光手术可以帮助你圆梦参军!
参军时近视手术常见问答

什么是裸眼视力?
裸眼视力,就是指不戴眼镜所测得的视力。在政策规定中表示,应征青年任何一眼裸眼视力低于4.5,认为不符合参军视力要求。
什么是矫正视力?
矫正视力,是指验光配镜矫正后的视力,也就是佩戴眼镜后检查出的视力。在政策规定中表示,应征青年任何一眼矫正视力低于4.8或矫正度数超过600度,认为不符合参军视力要求。
做了近视手术是否就能参军?
这里需要注意啦,并不是做了近视手术就一定符合应征要求,而是通过准分子激光手术,且不含晶体眼人工晶体植入术等其他术式,在术后半年以上没有并发症,任何一眼裸眼视力达到4.8,眼底检查正常,才能达到应征视力标准,条件兵除外。
色弱能参军吗?
在《应征公民体格检查标准》中明确表示,色弱,色盲不合格。能够识别红、绿、黄、蓝、紫各单色者,陆勤人员合格。
斜视能参军吗?
在《应征公民体格检查标准》中明确表示,15度以内的共同性内、外斜视,陆勤人员合格。
激光手术
近视手术分为角膜激光手术和晶体植入手术,招考部门目前对于晶体植入手术是不认可的。近视激光手术30余年,历经了从无到有、从有到优,从优到精的发展历程,进入了全激光、全飞秒和个性化半飞秒三种手术方式并存的新时代。
德国阿马仕1050RS全激光
适合人群:军人、警察、运动员、消防员等运动量大的人群;空姐、飞行员、演员、艺考生、医生、公务员等高要求人群。矫正600度以内近视,400度散光。
手术特点:经上皮全激光角膜表层切削术是一步完成的非接触性手术。全程无接触无切口,无手术痕迹,生物力学保持更好,视觉质量高真正实现了全程无刀、无瓣、无接触,更安全的全程一体化激光近视治疗方式。Smart全激光手术是目前安全、视觉质量极好的近视激光矫正技术。

全飞秒手术
适合人群:空姐、飞行员、演员、艺考生、医生、公务员等高要求人群。800度以内近视,500度以内散光。
手术特点:全程飞秒激光,无需制作及掀开角膜,通过2mm微切口将透镜取出,最大限度的保持了角膜表面生物力学的完整性。
半飞秒手术
适合人群:空姐、飞行员、演员、艺考生、医生、公务员等高要求人群。1200以内近视,600度以内散光。
手术特点:飞秒激光+准分子激光,利用飞秒激光制作精准的角膜瓣,把角膜瓣掀起,用准分子激光进行角膜切削消融,然后将角膜瓣盖上。
重要提醒
不能强行做近视手术,近视手术并不是人人都可以做的,在手术前需要进行严格的术前检查,排查有无严重眼病、角膜厚度等眼部情况。如果出现急性结膜炎、睑缘炎、角膜炎、角膜溃疡、泪囊炎、虹睫炎等眼病需要先治好相关眼病才能做近视手术。
通过全面的术前检查后,近视患者要配合医生做好系统检查,然后,进行面诊由医生确定患者能否手术,以及适合哪种术式,并针对性设计个性化的手术方案。
考虑参军的朋友建议提前安排手术,术后需要定期复查,遵医嘱用药,稳定术后视力。
千万不要因为视力体检不过关而导致梦想暂停。
如何选择
在条件合适的情况下,小编建议首选Smart全激光手术!因为Smart全激光手术更适合军人、警察、运动员、消防员等运动量大的人群,且具有以下这些优点:
1、无需制作角膜瓣,避免角膜瓣相关的并发症,安全无忧。
2、表层切削,保留了角膜生物力学稳定性。
3、手术过程中无需对眼球进行负压吸引,手术过程轻松、快捷、舒适,实现真正的“零”接触,无瓣、无痕、无切口、无压力。

4、联合角膜波前相差引导的个性化手术,矫正近视的同时还可以矫正慧差、球差等,视觉质量更优质、视觉效果更稳定。









